- Welcome my DevOps blog./
- 🔰Posts/
- 🗂️My Trainings/
- AWS Trainings and Certifications/
- 🏅AWS Certified Cloud Practitioner/
- Other Services/
Other Services
Table of Contents
Other AWS Services that don’t fit in other categories. #
Workspaces #
Managed Desktop as a Service (DaaS) solution to easily provision Windows or Linux desktops.
- Great to eliminate management of on-premise VDI infrastructure
- Fast and quickly scalable to thousands of users
- Secured data - integrates with KMS
- Pay-as-you-go service with monthly or hourly rates
AppStream #
- Desktop Application Streaming Service
- Deliver to any computer without provisioning infrastructure
- The application is delivered within a web browser
IoT Core #
IoT Core allows easily connecting IoT devices to the AWS Cloud.
AppSync #
Store and sync data across mobile and web apps in real-time using GraphQL (mobile technology from Facebook).
Amplify #
A set of tools and services that helps you to develop and deploy scalable full stack web mobile applications.
- Authentication, Storage, API (REST, GraphQL), CI/CD, Analytics, Monitoring, …
AWS Infrastructure Composer #
Visually design and build serverless applications quickly on AWS.
Deploy AWS infrastructure code without needing to be an expert in AWS.
Generates Infrastructure as Code (IaC) using CloudFormation
CLI > Infrastructure Composer
Device Farm Overview #
Fully-managed service that can test your web and mobile app against desktop browsers, real mobile devices and tablets.

AWS Backup #
Fully-managed service to centrally manage and automate backups across AWS services.
- On-demand and scheduled backups.
- Cross-region and cross-account (AWS Organizations) backups

Disaster Recovery Strategies #
- Backup and Restore - cheapest method
- Pilot Light - core functions are there (e.g. database) but it’s not scaled up
- Warm Standby - full version of the app but at minimum size (databases, webs, api, …)
- Multi-Site / Hot-Site - full version, full size active-active DR
AWS Elastic Disaster Recovery (DRS) #
Quickly and easily recover physical, virtual and cloud-based servers into AWS.
- Continuous block-level replication of servers to the cloud

AWS DataSync #
Move large amount of data from on-premises to AWS.
- Can synchronize to:
- Amazon S3 (any storage classes - including Glacier)
- Amazon EFS
- Amazon FSx for Windows
- Replication tasks can be scheduled hourly, daily, weekly
- The replication tasks are incremental after the first full load
Cloud Migration Strategies - the 7Rs #

More info about Cloud Migration Strategy: https://aws.amazon.com/blogs/enterprise-strategy/new-possibilities-seven-strategies-to-accelerate-your-application-migration-to-aws/
Application Discovery Service & Application Migration Service #
Plan migration projects by gathering information about on-premises data centers
Server utilization data and dependency mapping are important for migrations
Agentless Discovery
Agent-based Discovery
AWS Migration Evaluator #
Helps to build a data-driven business case for migration to AWS.
AWS Migration Hub #
Central location to collect servers and applications inventory data for the assessment, planning and tracking of migrations to AWS.
AWS Fault Injection Service (FIS) #
A fully-managed service for running fault injection experiments on AWS workloads. Based on Chaos Enginneering.
Supports the following services: EC2, ECS, EKS, RDS, …
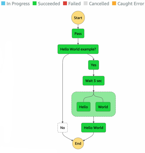
Step Functions #
Build serverless visual workflow to orchestrate your Lambda functions.

Ground Station #
Fully managed service to control satellite communications, process data and scale your satellite operations.
Provides a global network of satellite ground stations near AWS regions.
Send satellite data to S3 or EC2 instance.
Use Cases:
- Weather forecasting
- Surface imaging
- Communications
- Video broadcasts
AWS Pinpoint #
Scalable 2-way (outbound / inbound) marketing communication service.
Supports email, SMS, push, voice and in-app messaging.
Used for running marketing campaigns.
» Sources « #
- More info about Cloud Migration Strategy: https://aws.amazon.com/blogs/enterprise-strategy/new-possibilities-seven-strategies-to-accelerate-your-application-migration-to-aws/
» Disclaimer « #
This series draws heavily from Stephane Maarek’s Ultimate AWS Certified Cloud Practitioner course on Udemy.
His content was instrumental in helping me pass the certification.
| About the instructor | |
|---|---|
| 🌐 Website | 📺 YouTube |
| 𝕏 x.com |
